在日大韓基督教 大阪教会
The Osaka Korean Church in Japan
メールでお問い合わせ | サイトマップ
  • HOME | 
  • お知らせ | 
    • 教会のお知らせ
    • 日程案内
    • 年間日程表
  • 教会案内 | 
    • ごあいさつ
    • 礼拝・集会案内
    • 歴代牧師
    • 大阪教会略史
    • 信仰生活指針
    • 交通案内
  • 礼拝案内 | 
    • 礼拝のご案内
    • 日本語説教
    • 韓国語説教
  • 機関紹介 | 
    • 聖歌隊
    • 栄光会
    • 女性会
    • 男性会
    • 青年会
    • 留学人会
  • わかち合う掲示版 | 
    • 資料室
    • 自由掲示版
      
  • 韓国語
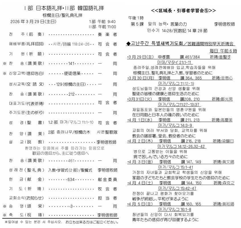
TOPページ > 週報 > 2026.3.29週報の礼拝順序

2026.3.29週報の礼拝順序

このページのトップへ

お知らせ

  • 教会のお知らせ
  • 日程案内

教会案内

  • ごあいさつ
  • 歴代牧師
  • 大阪教会略史
  • 信仰生活指針
  • 交通案内

礼拝案内

  • 礼拝のご案内
  • 日本語説教
  • 韓国語説教

子ども・学生のために

  • 幼児科(0-3才)
  • 幼稚科(4-5才)
  • 小学・中高等科
  • グロリア吹奏楽団
  • リトルジェイズ
  • 韓国語教室

高齢者のために

  • 老人大学
  • ノア食事サービス

行事写真

  • 行事写真

機関紹介

  • 聖歌隊
  • 栄光会
  • 女性会
  • 男性会
  • 青年会
  • 留学人会

関連リンク

  • 愛信保育園
  • 在日大韓基督教会
  • 在日韓国YMCA

姉妹教会リンク

  • 鷺梁津教会
  • 楊亭教会
  • 浦項中央教会
  • 麻浦教会
  • 濟州聖地教会
管理者ページ
在日大韓基督教 大阪教会
〒544-0032 大阪府大阪市生野区中川西2-5-11 TEL (06)6712-3377 FAX (06)6712-3378
Copyrightⓒ 2026 THE OSAKA KOREAN CHURCH IN JAPAN. All Rights Reserved.